Publish with Us

Computing&AI Connect

Volume 2


open-access Editorial

Published: 16 Sep 2025

Revolutionizing Cardio-Oncology: Utilizing Artificial Intelligence to Build a Cutting-Edge Cancer Registry in Pakistan

Volume 2

Cardio-oncology is a specialized field focused on delivering effective cancer therapies while minimizing cardiotoxicity. It also involves strategies for the timely identification and appropriate management of cardiovascular complications arising from cancer treatment. Cancer patients have the highest mortality from cardiovascular disease, underscoring the critical importance of the field of cardio-oncology. Currently, data on the outcomes of specialized cardio-oncology services are limited, highlighting a pressing need to establish a comprehensive and..

open-access Research Article

Published: 08 Aug 2025

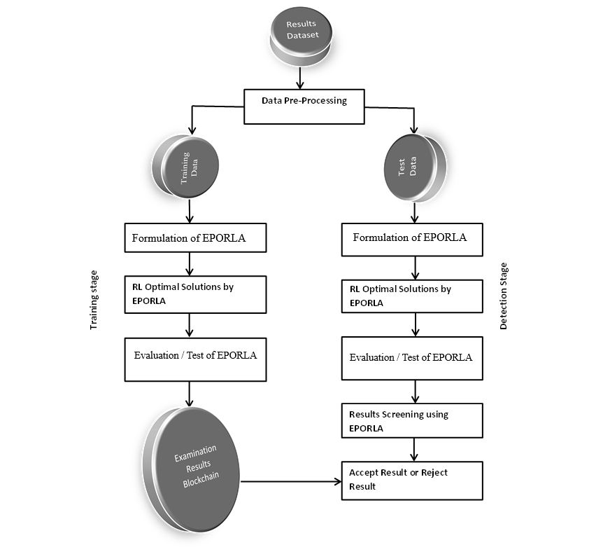
An Enhanced Puma Optimized Reinforcement Learning Model for Detection of Results Anomalies in Higher Education

Volume 2

open-access Research Article

Published: 21 Jul 2025

AI Enabled Facial Emotion Recognition Using Low-Cost Thermal Cameras

Volume 2

open-access Research Article

Published: 21 Jul 2025

A Novel MLLM-Based Approach for Autonomous Driving in Different Weather Conditions

Volume 2

open-access Research Article

Published: 14 Jul 2025

Exploring a Hybrid Deep Learning Framework to Automatically Discover Topic and Sentiment in COVID-19 Tweets

Volume 2

COVID-19 has created a major public health problem worldwide and other issues such as economic crisis, unemployment, mental distress, etc. The pandemic has affected people not only through infection but also by causing stress, worry, fear, resentment, and even hatred. Twitter is a highly influential social media platform and a major source of health-related information, news, opinions, and public sentiment, with content shared by both individuals and official government sources...

open-access Research Article

Published: 23 Jun 2025

Quantum-Safe Networks for 6G: An Integrated Survey on PQC, QKD, and Satellite QKD with Future Perspectives

Volume 2

Quantum computing poses significant challenges to the current cryptographic landscape, particularly with the upcoming deployment of 6G networks. Traditional cryptographic algorithms, such as Rivest-Shamir-Adleman (RSA) and Elliptic Curve Cryptography (ECC), are vulnerable to quantum-based attacks. This vulnerability has led to the development of Post-Quantum Cryptography (PQC), Quantum Key Distribution (QKD), and Satellite-based QKD solutions. This paper provides a comprehensive review of these quantum-safe technologies, discussing their integration within the context..

open-access Review Article

Published: 12 May 2025

Artificial Intelligence at the Crossroads of Engineering and Innovation

Volume 2

The field of Artificial Intelligence (AI) is progressively transforming various advanced engineering disciplines, including mechanical, civil, electrical, aerospace, environmental, and biomedical engineering, through improved design, manufacturing, maintenance, and optimization methodologies. Yet, the disjointed and specialized state of the art too frequently prevents the cross-disciplinary application of AI solutions due to disparate performance measures, which result in reduced knowledge transfer and exaggerated performance in segregated domains. This study overcomes these issues..

open-access Research Article

Published: 07 May 2025

A Novel Transformer Reinforcement Learning-Based NFV Service Placement in MEC Networks

Volume 2

The advent of 5G networks has facilitated various Industry 4.0 applications requiring stringent Quality-of-Service (QoS) demands, notably Ultra-Reliable Low-Latency Communication (URLLC). Multi-Access Edge Computing (MEC) has emerged as a key technology to support these URLLC applications by bringing computational resources closer to the user, thus reducing latency. Meanwhile, Network Function Virtualization (NFV) supports 5G networks by offering flexibility and scalability in service provisioning across various applications. Despite their benefits, MEC..

open-access Research Article

Published: 06 May 2025

Comprehensive Classification of Web Tracking Systems: Technological Insights and Analysis

Volume 2

Web tracking (WT) systems are advanced technologies that are used to monitor and analyze online user behavior. Initially focused on HTML and static webpages, these systems have evolved with the proliferation of IoT, edge computing, and Big Data, encompassing a broad array of interconnected devices with APIs, interfaces, and computing nodes for interaction. WT systems are pivotal in technological innovation and business development, although trends like GDPR complicate data extraction..

open-access Research Article

Published: 20 Mar 2025

Prediction of Cognitive Impairment Using a Deep Learning Autoencoder Algorithm from a Singapore Study

Volume 2

Dementia is a decline in cognitive function, typically diagnosed when the acquired impairment becomes severe enough to impact social or occupational functioning. Between no cognitive impairment (NCI) and dementia, there are many intermediate states. Predictive cognitive impairment can be useful for initiating treatment to prevent further brain damage. Several deep learning-based approaches have been proposed for the classification of Magnetic Resonance Imaging (MRI) to diagnose Alzheimer’s disease (AD) or dementia...