Publish with Us

Computing&AI Connect

Articles

 
Research Article

Available Online: 07 Oct 2025

The Application of IoT Technology in Social Work: Innovative Models for Home Care of the Elderly

Volume 2

Editorial

Published: 16 Sep 2025

Revolutionizing Cardio-Oncology: Utilizing Artificial Intelligence to Build a Cutting-Edge Cancer Registry in Pakistan

Volume 2

Cardio-oncology is a specialized field focused on delivering effective cancer therapies while minimizing cardiotoxicity. It also involves strategies for the timely identification and appropriate management of cardiovascular complications arising from cancer treatment. Cancer patients have the highest mortality from cardiovascular disease, underscoring the critical importance of the field of cardio-oncology. Currently, data on the outcomes of specialized cardio-oncology services are limited, highlighting a pressing need to establish a comprehensive and..

Research Article

Available Online: 01 Sep 2025

Rewiring Education for a Super-Smart Society: Cognitive Integrity, AI Ethics, and the Future of Knowledge

Volume 2

Review Article

Available Online: 25 Aug 2025

Secure and Privacy-Preserving Data Management in Train Coupling/Decoupling Scenarios: A Comprehensive Review and Future Perspectives

Volume 2

Research Article

Published: 08 Aug 2025

An Enhanced Puma Optimized Reinforcement Learning Model for Detection of Results Anomalies in Higher Education

Volume 2

Research Article

Published: 21 Jul 2025

AI Enabled Facial Emotion Recognition Using Low-Cost Thermal Cameras

Volume 2

While expensive hardware has historically dominated emotion recognition, our research explores the viability of cost-effective alternatives by utilising IoT-based low-resolution cameras with Vision Transformers (ViTs) and Convolutional Neural Networks (CNNs). In this work, we introduce a novel dataset specifically for thermal facial expression recognition and conduct a comprehensive performance analysis using ResNet, a standard ViT model developed by Google, and a modified ViT model tailored to be trained on smaller..

Research Article

Published: 21 Jul 2025

A Novel MLLM-Based Approach for Autonomous Driving in Different Weather Conditions

Volume 2

Research Article

Published: 14 Jul 2025

Exploring a Hybrid Deep Learning Framework to Automatically Discover Topic and Sentiment in COVID-19 Tweets

Volume 2

COVID-19 has created a major public health problem worldwide and other issues such as economic crisis, unemployment, mental distress, etc. The pandemic has affected people not only through infection but also by causing stress, worry, fear, resentment, and even hatred. Twitter is a highly influential social media platform and a major source of health-related information, news, opinions, and public sentiment, with content shared by both individuals and official government sources...

Research Article

Published: 20 Jun 2025

Quantum-Safe Networks for 6G: An Integrated Survey on PQC, QKD, and Satellite QKD with Future Perspectives

Volume 2

Quantum computing poses significant challenges to the current cryptographic landscape, particularly with the upcoming deployment of 6G networks. Traditional cryptographic algorithms, such as Rivest-Shamir-Adleman (RSA) and Elliptic Curve Cryptography (ECC), are vulnerable to quantum-based attacks. This vulnerability has led to the development of Post-Quantum Cryptography (PQC), Quantum Key Distribution (QKD), and Satellite-based QKD solutions. This paper provides a comprehensive review of these quantum-safe technologies, discussing their integration within the context..

Research Article

Available Online: 16 May 2025

The ‘human intelligence’ linguistic variable is a potential fuzzy computational model for the natural languish expression ‘human intelligence’

Volume 2

This paper presents a fuzzy, computational model for the natural languish word ‘human intelligence’. This is a mathematical model that takes into account various interpretations of the word “intelligent” and enables comparisons between them for a given IQ index. The model is a linguistic variable mathematical model, built especially for the word ‘human intelligence’ and is called the ‘human intelligence’ linguistic variable. The model is constructed systematically along the whole..

Review Article

Published: 12 May 2025

Artificial Intelligence at the Crossroads of Engineering and Innovation

Volume 2

The field of Artificial Intelligence (AI) is progressively transforming various advanced engineering disciplines, including mechanical, civil, electrical, aerospace, environmental, and biomedical engineering, through improved design, manufacturing, maintenance, and optimization methodologies. Yet, the disjointed and specialized state of the art too frequently prevents the cross-disciplinary application of AI solutions due to disparate performance measures, which result in reduced knowledge transfer and exaggerated performance in segregated domains. This study overcomes these issues..

Research Article

Published: 06 May 2025

Comprehensive Classification of Web Tracking Systems: Technological Insights and Analysis

Volume 2

Web tracking (WT) systems are advanced technologies that are used to monitor and analyze online user behavior. Initially focused on HTML and static webpages, these systems have evolved with the proliferation of IoT, edge computing, and Big Data, encompassing a broad array of interconnected devices with APIs, interfaces, and computing nodes for interaction. WT systems are pivotal in technological innovation and business development, although trends like GDPR complicate data extraction..

Research Article

Published: 07 May 2025

A Novel Transformer Reinforcement Learning-Based NFV Service Placement in MEC Networks

Volume 2

The advent of 5G networks has facilitated various Industry 4.0 applications requiring stringent Quality-of-Service (QoS) demands, notably Ultra-Reliable Low-Latency Communication (URLLC). Multi-Access Edge Computing (MEC) has emerged as a key technology to support these URLLC applications by bringing computational resources closer to the user, thus reducing latency. Meanwhile, Network Function Virtualization (NFV) supports 5G networks by offering flexibility and scalability in service provisioning across various applications. Despite their benefits, MEC..

Research Article

Published: 20 Mar 2025

Prediction of Cognitive Impairment Using a Deep Learning Autoencoder Algorithm from a Singapore Study

Volume 2

Dementia is a decline in cognitive function, typically diagnosed when the acquired impairment becomes severe enough to impact social or occupational functioning. Between no cognitive impairment (NCI) and dementia, there are many intermediate states. Predictive cognitive impairment can be useful for initiating treatment to prevent further brain damage. Several deep learning-based approaches have been proposed for the classification of Magnetic Resonance Imaging (MRI) to diagnose Alzheimer’s disease (AD) or dementia...

Editorial

Published: 31 Dec 2024

Preface

Volume 1

Welcome to the inaugural volume of the Computing & AI Connect (CAIC) Journal, a peer-reviewed, open-access journal committed to fostering advancements and innovation in computing sciences and technologies, and artificial intelligence. CAIC is a platform that is dedicated to exploring the profound and transformative impacts of computing and artificial intelligence on the different aspects of life. In recent years, AI has become the focus of researchers from different fields, working to..

Systematic Review

Published: 07 Feb 2025

A Systematic Review on the Integrating Artificial Intelligence for Enhanced Fault Detection in Power Transmission Systems: A Smart Grid Approach

Volume 2

Modern electrical systems rely on sensors and relays for fault detection in three-phase transmission lines and distribution transformers, but these devices often face time complexity issues and false alarms. In this study, the fault detection accuracy is compared in models studied in 2023 and 2024 following PRISMA guidelines. The objectives were to identify fault types, utilize machine learning models to assess their predictive efficacy, and establish accuracy levels. To explore..

Review Article

Published: 28 Aug 2024

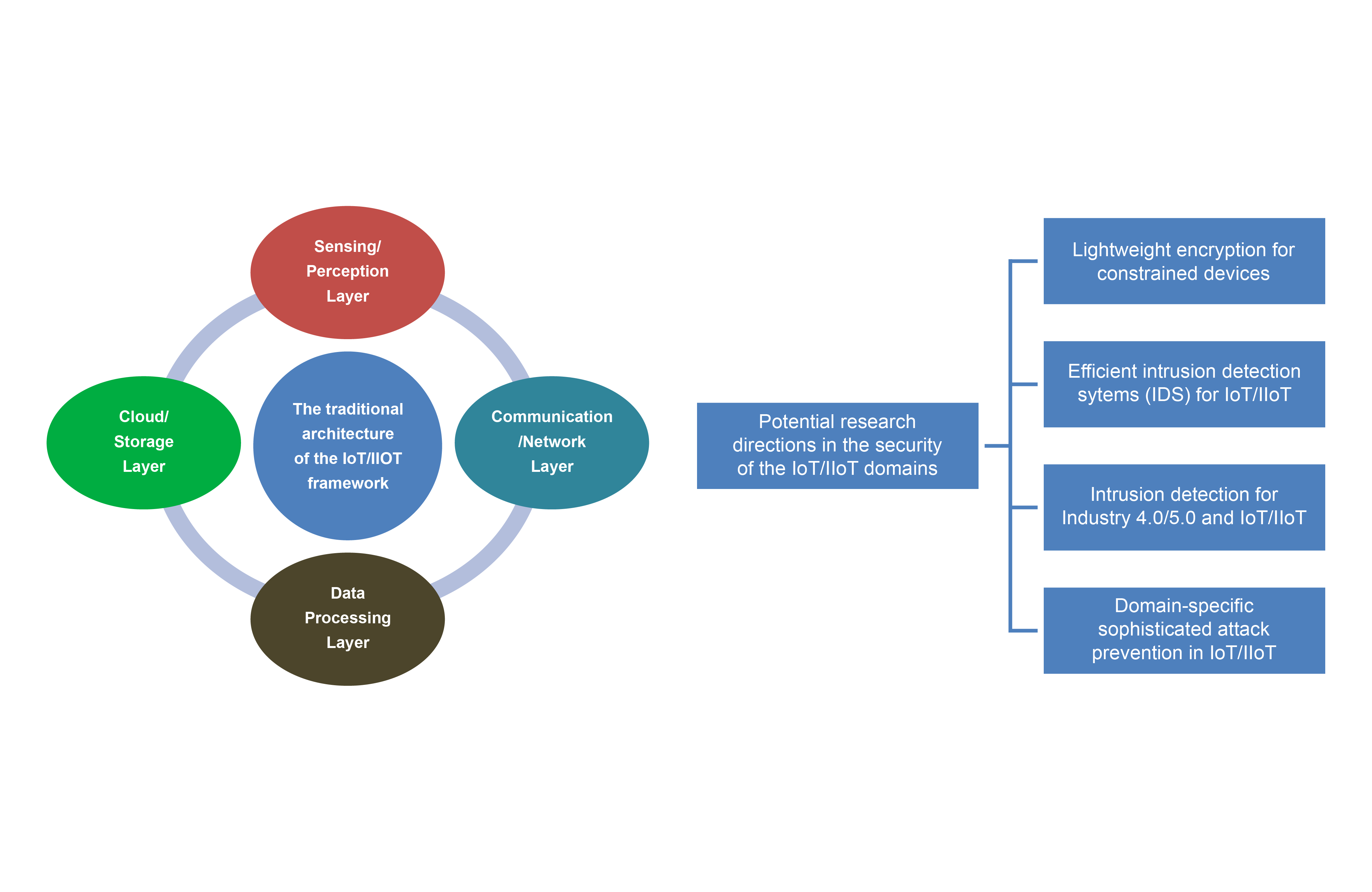
An Overview of Secure Network Segmentation in Connected IIoT Environments

Volume 1

Network segmentation is a very important approach in enhancing network security. The approach involves breaking down the network into smaller, more manageable segments, each with its own specific security requirements. This strategy supports maintaining stable perimeters and effective access control while safeguarding critical resources, such as database servers, from unauthorized access. The relevance of network segmentation in IIoT comes with the state-of-the-art and interconnected nature of many devices that may..

Research Article

Published: 02 Aug 2024

Challenging Conventions Towards Reliable Robot Navigation Using Deep Reinforcement Learning

Volume 1

Effective indoor navigation in the presence of dynamic obstacles is crucial for mobile robots. Previous research on deep reinforcement learning (DRL) for robot navigation has primarily focused on expanding neural network (NN) architectures and optimizing hardware setups. However, the impact of other critical factors, such as backward motion enablement, frame stacking buffer size, and the design of the behavioral reward function, on DRL-based navigation remains relatively unexplored. To address this..

Research Article

Published: 29 Jul 2024

Mirror, Mirror on the Wall: Automating Dental Smile Analysis with AI in Smart Mirrors

Volume 1

This paper presents a smart diagnostic framework for dental smile analysis. To accurately and efficiently identify esthetic issues from a single image of a smile, a convolutional neural network (CNN) was trained. To overcome the limitations of scarce data, a diffusion model was employed to generate dental smile images in addition to manually curated data. The CNN was trained and evaluated on three datasets: all real images, all generated images,..