Publish with Us

Computing&AI Connect

Articles

 
open-access Research Article

Published: 06 May 2025

Comprehensive Classification of Web Tracking Systems: Technological Insights and Analysis

Volume 2

Web tracking (WT) systems are advanced technologies that are used to monitor and analyze online user behavior. Initially focused on HTML and static webpages, these systems have evolved with the proliferation of IoT, edge computing, and Big Data, encompassing a broad array of interconnected devices with APIs, interfaces, and computing nodes for interaction. WT systems are pivotal in technological innovation and business development, although trends like GDPR complicate data extraction..

open-access Research Article

Published: 07 May 2025

A Novel Transformer Reinforcement Learning-Based NFV Service Placement in MEC Networks

Volume 2

The advent of 5G networks has facilitated various Industry 4.0 applications requiring stringent Quality-of-Service (QoS) demands, notably Ultra-Reliable Low-Latency Communication (URLLC). Multi-Access Edge Computing (MEC) has emerged as a key technology to support these URLLC applications by bringing computational resources closer to the user, thus reducing latency. Meanwhile, Network Function Virtualization (NFV) supports 5G networks by offering flexibility and scalability in service provisioning across various applications. Despite their benefits, MEC..

open-access Research Article

Published: 20 Mar 2025

Prediction of Cognitive Impairment Using a Deep Learning Autoencoder Algorithm from a Singapore Study

Volume 2

Dementia is a decline in cognitive function, typically diagnosed when the acquired impairment becomes severe enough to impact social or occupational functioning. Between no cognitive impairment (NCI) and dementia, there are many intermediate states. Predictive cognitive impairment can be useful for initiating treatment to prevent further brain damage. Several deep learning-based approaches have been proposed for the classification of Magnetic Resonance Imaging (MRI) to diagnose Alzheimer’s disease (AD) or dementia...

open-access Editorial

Published: 31 Dec 2024

Preface

Volume 1

Welcome to the inaugural volume of the Computing & AI Connect (CAIC) Journal, a peer-reviewed, open-access journal committed to fostering advancements and innovation in computing sciences and technologies, and artificial intelligence. CAIC is a platform that is dedicated to exploring the profound and transformative impacts of computing and artificial intelligence on the different aspects of life. In recent years, AI has become the focus of researchers from different fields, working to..

open-access Review Article

Published: 31 Dec 2025

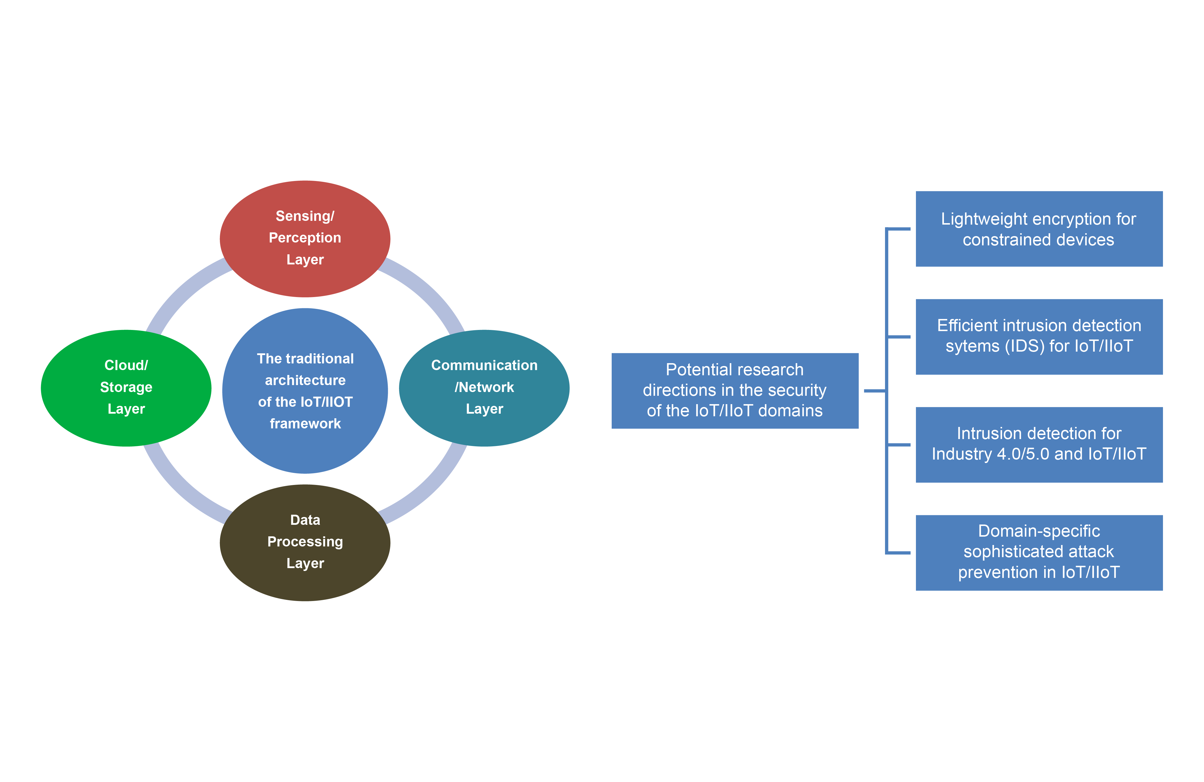
Distributed Reinforcement Learning for IoT Security in Heterogeneous and Distributed Networks

Volume 1

open-access Systematic Review

Published: 07 Feb 2025

A Systematic Review on Integrating Artificial Intelligence for Enhanced Fault Detection in Power Transmission Systems: A Smart Grid Approach

Volume 2

Modern electrical systems rely on sensors and relays for fault detection in three-phase transmission lines and distribution transformers, but these devices often face time complexity issues and false alarms. In this study, the fault detection accuracy is compared in models studied in 2023 and 2024 following PRISMA guidelines. The objectives were to identify fault types, utilize machine learning models to assess their predictive efficacy, and establish accuracy levels. To explore..

open-access Research Article

Published: 12 Dec 2024

Social Media and Artificial Intelligence for Sustainable Cities and Societies: A Water Quality Analysis Use-Case

Volume 1

Crowd-sourcing has been widely explored for monitoring and feedback on infrastructure and services, such as air and water quality analysis. However, the traditional methods of crowd-sourcing for feedback and analysis of water quality, namely offline and online surveys, have several limitations, such as the limited number of participants and low frequency due to the labor involved in conducting such surveys. Social media analytics could overcome these challenges by providing a..

open-access Research Article

Published: 13 Dec 2024

Refining the Scrum Paradigm: A Comprehensive Research of Software Development Practices (2020–2023)

Volume 1

This article presents a complex vision on software production practices aimed at enhancing the Scrum methodology within software project management. The recommended best practices are closely aligned with contemporary trends in the IT sector, including the total digitalization and virtualization of production processes, the transition to fully remote software development models, the incorporation of artificial intelligence technologies, and the implementation of cost-effective models in team organization. The modifications to software..

open-access Review Article

Published: 28 Aug 2024

An Overview of Secure Network Segmentation in Connected IIoT Environments

Volume 1

open-access Research Article

Published: 23 Aug 2024

Challenging Conventions Towards Reliable Robot Navigation Using Deep Reinforcement Learning

Volume 1

Effective indoor navigation in the presence of dynamic obstacles is crucial for mobile robots. Previous research on deep reinforcement learning (DRL) for robot navigation has primarily focused on expanding neural network (NN) architectures and optimizing hardware setups. However, the impact of other critical factors, such as backward motion enablement, frame stacking buffer size, and the design of the behavioral reward function, on DRL-based navigation remains relatively unexplored. To address this..

open-access Research Article

Published: 29 Jul 2024

Mirror, Mirror on the Wall: Automating Dental Smile Analysis with AI in Smart Mirrors

Volume 1

open-access Research Article

Published: 13 Jun 2024

Hierarchical Autoencoder-Based Lossy Compression for Large-Scale High-Resolution Scientific Data

Volume 1

Lossy compression has become an essential technique to reduce data size in many domains. This type of compression is especially valuable for large-scale scientific data, whose size ranges up to several petabytes. Although Autoencoder-based models have been successfully leveraged to compress images and videos, such neural networks have not widely gained attention in the scientific data domain. Our work presents a neural network that not only significantly compresses large-scale scientific..

open-access Research Article

Published: 30 Dec 2025

Sheaf Cohomology for Fragment-Sequencing in Hierarchical Block Rectangular Matrices with Spectral Gaps in the Presence of Random Effects and White Noise: The Chain

Volume 2

The sheaf cohomology of topological shift for the block-rectangular matrix-representation of the hierarchical Markov Model incorporates an analytic formulation of white noise and of random effects. New analytical techniques for fragment sequencing are developed. The fragment sequencing is obtained after the topological Markov chain of the adjacency matrix of the corresponding undirected graph; the presence of white noise and that of random effects are included. The paradigm consists in defining..