Publish with Us

Computing&AI Connect

Articles

 
Perspective

Available Online: 28 Jan 2026

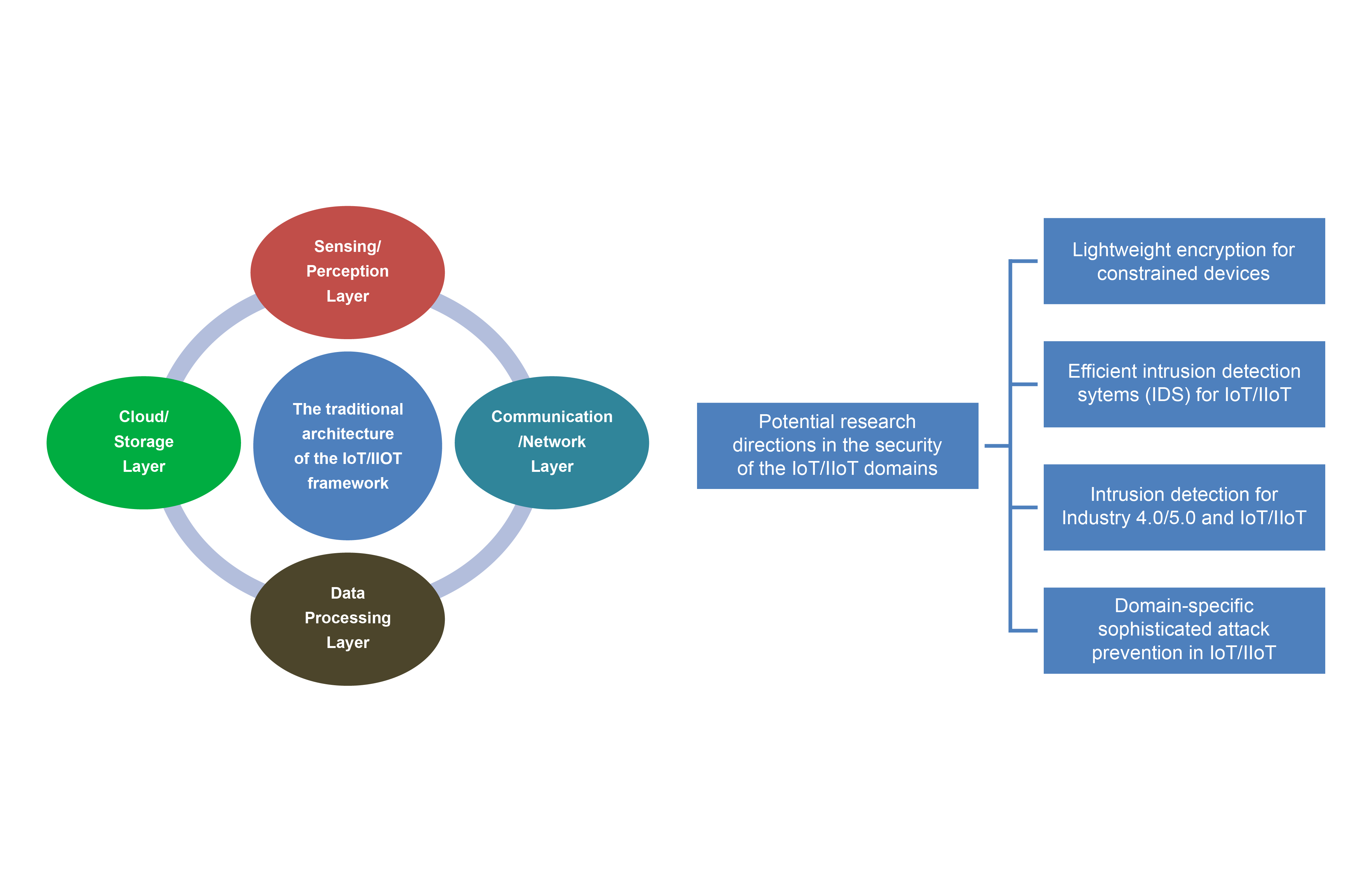
Fine-tuning vs RAG: A Position Paper from the Perspective of LLM-based Cybersecurity Modeling

Volume 3

Large Language Models (LLMs) have revolutionized Natural Language Processing (NLP) tasks, enabling critical capabilities in fields such as business and finance with their cybersecurity analysis. In particular, LLMs are becoming vital in cybersecurity in providing more accurate solutions to different types of threats, vulnerabilities, and security challenges through pattern recognition, intelligent response generation, and automating threat detection. Although LLMs are pre-trained with a large amount of knowledge, their application in..

Research Article

Available Online: 31 Dec 2025

The ‘human intelligence’ linguistic variable is a potential fuzzy computational model for the natural languish expression ‘human intelligence’

Volume 2

This paper, present a fuzzy, computational model for the natural languish world ‘human intelligence’. This is a mathematical  model, which takes into account on different kind of understanding of the word ‘intelligent’ and make possible the comparison between different kind of understanding of the word ‘intelligent’ in case of a given IQ index. The model is a linguistic variable mathematical model, build especially for the word ‘human intelligence’ and is..

Research Article

Available Online: 23 Dec 2025

Sheaf cohomology for fragment-sequencing in hierarchical block rectangular matrices with spectral gaps in the presence of random effects and white noise: the chain

Volume 2

The sheaf cohomology of topological shift for the block-rectangular matrixrepresentation of the hierarchical Markov Model is endowed with the analytical codification of white noise and of random effects. New analytical techniques for fragment sequencing are developed. The fragment sequencing is obtained after the topological Markov chain of the adjacency matrix of the corresponding undirected graph; the presence of white noise and that of random effects are comprehended. The paradigm consists..

Review Article

Available Online: 23 Dec 2025

Computing and AI in Genomics-Driven Precision Oncology: Methods, Trials, and Translation

Volume 2

Research Article

Available Online: 11 Dec 2025

Enhancing Pest Management in Precision Agriculture: Integration of Improved YOLOv5 and IoT Technology for Efficient Codling Moth Detection

Volume 2

Research Article

Published: 08 Dec 2025

Security Assurance for 5G Split gNB and AMF Vulnerabilities

Volume 2

Research Article

Published: 25 Nov 2025

6G Communication Systems Utilizing Intelligent Reflective Surfaces for Improved Data Rates Based on AI

Volume 2

Intelligent Reflecting Surfaces (IRSs) are essential for energy-efficient 6G networks; however, enhancing their performance to attain both elevated data rates and energy efficiency continues to be a formidable challenge. This paper uses artificial intelligence (AI) to solve this problem by creating a new AI-based optimization algorithm called Dynamic and Static Particle Swarm Optimization (DS-PSO). The suggested AI method intelligently learns the best phase-shift settings for IRS elements, balancing exploration and..

Research Article

Published: 24 Oct 2025

The Application of IoT Technology in Social Work: Innovative Models for Home Care of the Elderly

Volume 2

Research Article

Published: 19 Sep 2025

Rewiring Education for a Super-Smart Society: Cognitive Integrity, AI Ethics, and the Future of Knowledge

Volume 2

Editorial

Published: 16 Sep 2025

Revolutionizing Cardio-Oncology: Utilizing Artificial Intelligence to Build a Cutting-Edge Cancer Registry in Pakistan

Volume 2

Cardio-oncology is a specialized field focused on delivering effective cancer therapies while minimizing cardiotoxicity. It also involves strategies for the timely identification and appropriate management of cardiovascular complications arising from cancer treatment. Cancer patients have the highest mortality from cardiovascular disease, underscoring the critical importance of the field of cardio-oncology. Currently, data on the outcomes of specialized cardio-oncology services are limited, highlighting a pressing need to establish a comprehensive and..

Review Article

Published: 05 Oct 2025

Secure and Privacy-Preserving Data Management in Train Coupling/Decoupling Scenarios: A Comprehensive Review and Future Perspectives

Volume 2

Research Article

Published: 08 Aug 2025

An Enhanced Puma Optimized Reinforcement Learning Model for Detection of Results Anomalies in Higher Education

Volume 2

Research Article

Published: 21 Jul 2025

AI Enabled Facial Emotion Recognition Using Low-Cost Thermal Cameras

Volume 2

While expensive hardware has historically dominated emotion recognition, our research explores the viability of cost-effective alternatives by utilising IoT-based low-resolution cameras with Vision Transformers (ViTs) and Convolutional Neural Networks (CNNs). In this work, we introduce a novel dataset specifically for thermal facial expression recognition and conduct a comprehensive performance analysis using ResNet, a standard ViT model developed by Google, and a modified ViT model tailored to be trained on smaller..

Research Article

Published: 21 Jul 2025

A Novel MLLM-Based Approach for Autonomous Driving in Different Weather Conditions

Volume 2

Research Article

Published: 14 Jul 2025

Exploring a Hybrid Deep Learning Framework to Automatically Discover Topic and Sentiment in COVID-19 Tweets

Volume 2

COVID-19 has created a major public health problem worldwide and other issues such as economic crisis, unemployment, mental distress, etc. The pandemic has affected people not only through infection but also by causing stress, worry, fear, resentment, and even hatred. Twitter is a highly influential social media platform and a major source of health-related information, news, opinions, and public sentiment, with content shared by both individuals and official government sources...

Research Article

Published: 20 Jun 2025

Quantum-Safe Networks for 6G: An Integrated Survey on PQC, QKD, and Satellite QKD with Future Perspectives

Volume 2

Quantum computing poses significant challenges to the current cryptographic landscape, particularly with the upcoming deployment of 6G networks. Traditional cryptographic algorithms, such as Rivest-Shamir-Adleman (RSA) and Elliptic Curve Cryptography (ECC), are vulnerable to quantum-based attacks. This vulnerability has led to the development of Post-Quantum Cryptography (PQC), Quantum Key Distribution (QKD), and Satellite-based QKD solutions. This paper provides a comprehensive review of these quantum-safe technologies, discussing their integration within the context..

Review Article

Published: 12 May 2025

Artificial Intelligence at the Crossroads of Engineering and Innovation

Volume 2

The field of Artificial Intelligence (AI) is progressively transforming various advanced engineering disciplines, including mechanical, civil, electrical, aerospace, environmental, and biomedical engineering, through improved design, manufacturing, maintenance, and optimization methodologies. Yet, the disjointed and specialized state of the art too frequently prevents the cross-disciplinary application of AI solutions due to disparate performance measures, which result in reduced knowledge transfer and exaggerated performance in segregated domains. This study overcomes these issues..

Research Article

Published: 06 May 2025

Comprehensive Classification of Web Tracking Systems: Technological Insights and Analysis

Volume 2

Web tracking (WT) systems are advanced technologies that are used to monitor and analyze online user behavior. Initially focused on HTML and static webpages, these systems have evolved with the proliferation of IoT, edge computing, and Big Data, encompassing a broad array of interconnected devices with APIs, interfaces, and computing nodes for interaction. WT systems are pivotal in technological innovation and business development, although trends like GDPR complicate data extraction..

Research Article

Published: 07 May 2025

A Novel Transformer Reinforcement Learning-Based NFV Service Placement in MEC Networks

Volume 2

The advent of 5G networks has facilitated various Industry 4.0 applications requiring stringent Quality-of-Service (QoS) demands, notably Ultra-Reliable Low-Latency Communication (URLLC). Multi-Access Edge Computing (MEC) has emerged as a key technology to support these URLLC applications by bringing computational resources closer to the user, thus reducing latency. Meanwhile, Network Function Virtualization (NFV) supports 5G networks by offering flexibility and scalability in service provisioning across various applications. Despite their benefits, MEC..